О НАС
BDM SAFETY
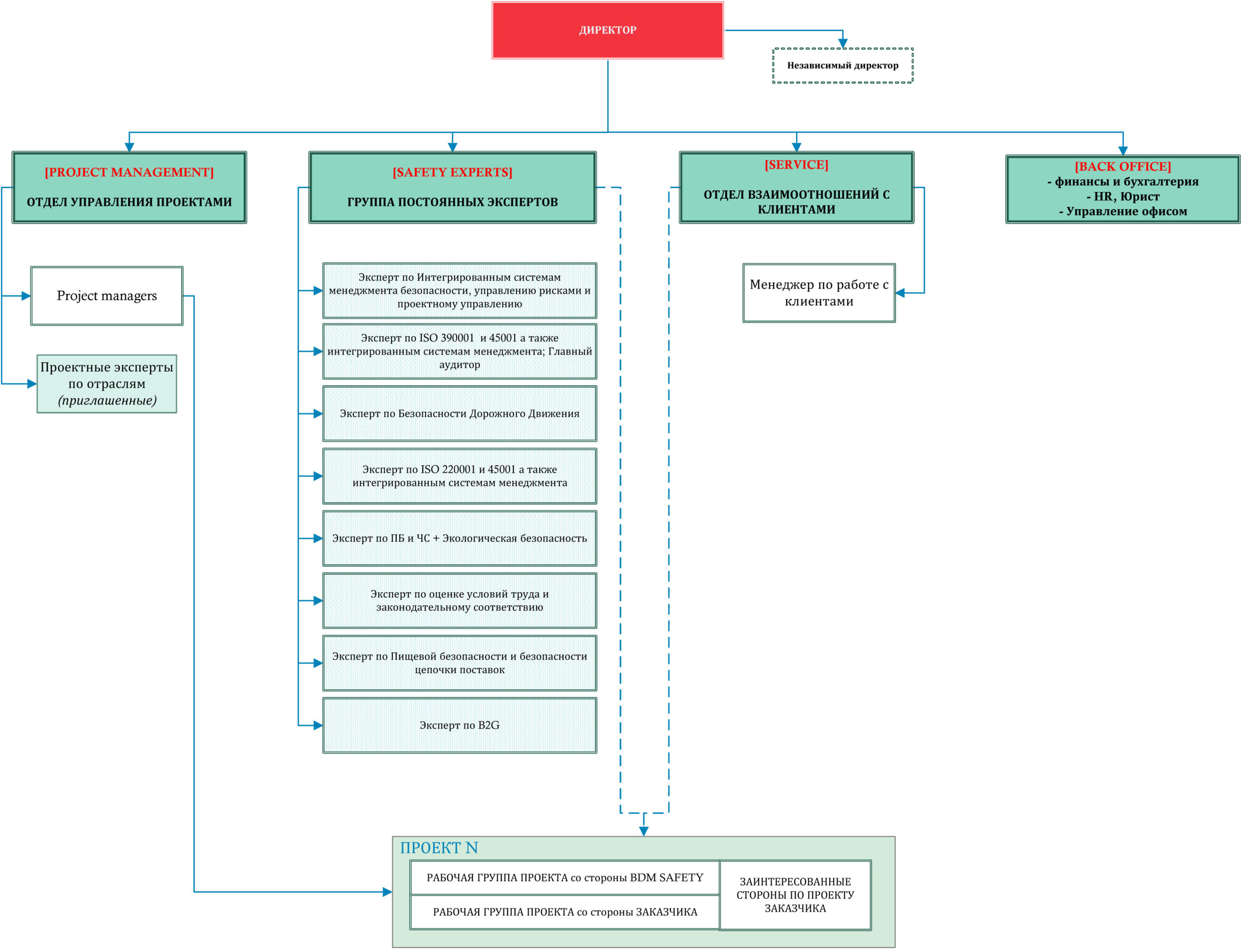
Мы являемся группой экспертов и профессиональных менеджеров в области систем управления безопасностью и развития бизнеса.
Компания существует на рынке более 3 лет и уже реализовала несколько крупных проектов и различного рода консультаций. За более чем 15 летний опыт работы в этой сфере нашими экспертами и проджект менеджерами были разработаны и внедрены более 100 проектов в разных отраслях
Мы являемся группой экспертов и профессиональных менеджеров в области систем управления безопасностью и развития бизнеса.
Компания существует на рынке более 3 лет и уже реализовала несколько крупных проектов и различного рода консультаций. За более чем 15 летний опыт работы в этой сфере нашими экспертами и проджект менеджерами были разработаны и внедрены более 100 проектов в разных отраслях
- Cистемный подход
- Креативность и энергия
- Результативность
- Надежность
ЧТО МЫ СДЕЛАЛИ?
Ниже приведены некоторые из наших недавних проектов
Разработка, внедрение, сертификация и поддержка комплексной системы безопасности и интегрированной системы менеджмента в крупной транспортной компании.
Разработка, внедрение, сертификация и поддержка комплексной системы безопасности и интегрированной системы менеджмента в компании производителе продуктов питания и бытовой химии.
Разработка системы безопасности и качества в местной консалтинговой компании.
Разработка, обучение и внедрение системы Охраны здоровья и безопасности Труда на одном из НПЗ
Разработка, внедрение, сертификация и поддержка комплексной системы безопасности и интегрированной системы менеджмента в крупной национальной кейтеринговой компании
Аудит системы безопасности и качества с выработкой документации и Дорожной картой для горнодобывающего предприятия.
О нас
МИССИЯ И ВИДЕНИЕ
Мы обеспечиваем комплексную безопасность и внедряем тотальное качество!
Наша команда профессионалов и отраслевых экспертов призвана решить задачи Вашего бизнеса в области безопасности и устойчивого развития бизнеса.
Мы — СИСТЕМНЫЕ ИНЖЕНЕРЫ безопасности и качества бизнеса!
- Риски и возможности
- Система управления
- Технологические процессы
- Устойчивое развитие
Мы формируем лучшие решения в контексте Вашего бизнеса!
РЕЗУЛЬТАТЫ
Мы всегда ищем таланты в нашу команду
Вышлите нам свои контакты и отправьте свое резюме info@bdm.kz

Используя в качестве инструмента ISO 45001 новый стандарт по охране здоровья и безопасности труда на рабочем месте мы внедряем систему и помогаем Вам ее сопровождать. Кроме того, повышение уровня ответственности важно для имиджа компании и репутации.
Серия стандартов ISO/IEC 27000 обеспечивает информационную безопасность организаций. Мы применяем системный подход по управлению конфиденциальной информацией в компании таким образом, чтобы она находилась в безопасности. В данную систему входит персонал, производимые процессы и ИТ-системы, объединенные путем внедрения процессов риск-менеджмента.
Снижение аварийности и опасности получения серьезных травм при ДТП — это далеко не весь комплекс внедряемой нами Системы управления безопасностью дорожного движения в соответствии со стандартом ISO 39001. Оставьте заявку и мы познакомим Вас с нашим подходом и предлагаемыми решениями
Во всем мире принята на уровне Государств и успешно внедряется на предприятиях, предупредительная модель управления безопасностью пищевой продукции, основанная на принципах НАССР (Hazard Analysis and Critical Control Point). Глобализация торговли пищевыми продуктами в большей степени осложняет безопасность пищевых продуктов, а новая редакция ISO 22000 на системы управления безопасностью пищевых продуктов дает своевременный ответ
Мы оказываем полный спектр услуг по обеспечению комплексной экономической безопасности бизнеса.
Внедряемые нами Системы менеджмента непрерывности бизнеса (ISO 22301) — позволяют выстроить в Вашей организации систему менеджмента для защиты от различного рода инцидентов (рыночные явления, недобросовестные контрагенты и сотрудники и так далее), снижения вероятности их реализации, подготовки ответных действий и восстановления после инцидентов при их возникновении. Но если Вас интересует полиграф, — мы можем организовать и это).
Системы управления безопасностью цепочки поставок ISO 28000 обеспечат защиту вашей продукции — с производства до прилавка. Данная система позволяет определить уровень риска по всей цепочке поставок. С помощью этих данных ваша организация может выполнять оценку рисков и применять необходимые меры контроля со вспомогательными средствами управления (например, средства управления документами, ключевые показатели эффективности, внутренний аудит и обучение).
Решая задачу повышения энергоэффективности и сокращения энергозатрат (Энергетический менеджмент ISO 50001) и создавая систему, которая позволит реализовать программы компании по охране окружающей среды (ISO 14001 — СИСТЕМА ЭКОЛОГИЧЕСКОГО МЕНЕДЖМЕНТА) мы выстраиваем на предприятии комплекс Эко и Энергобезопасности, который позволяет не только повысить уровень Вашей ответственности, но и снизить затраты.
Промышленная безопасность не является составной частью охраны труда. Можно сказать, что это пересекающиеся множества. Основная цель промышленной безопасности — предотвращение и/или минимизация последствий аварий на опасных производственных объектах.
Пожарная безопасность — состояние защищённости личности, имущества, общества и государства от пожаров.
Наша компания помогает Вам найти «узкие места» и спланировать мероприятия по недопущению пожаров и возгорании в соответствии с законодательством и международными практиками
Наша цель при внедрении данного вида безопасности – это состояние защищенности людей, сельскохозяйственных животных и растений, окружающей среды от опасностей, вызванных или вызываемых источником биолого-социальной чрезвычайной ситуации. При работе над этим вопросом мы с Вами выстраиваем систему медико-биологических, организационных и инженерно-технических мероприятий и средств, направленных на защиту работающего персонала, населения и окружающей среды (контекст организации) от воздействия патогенных биологических агентов.
Научно-технологическая безопасность на предприятии это сложный комплексный процесс, который обеспечивает уровень соответствия применяемых на предприятии технологий лучшим мировым аналогам и при этом минимизирует риски утечки информации. Нередко, это создание научно-технического задела по перспективным видам и направлениям (критическим технологиям), способного обеспечить предприятию превосходство (паритет) на целевых рынках и непрерывное развитие компании в долгосрочной перспективе.
Учитывая наш опыт и команду профессионалов, мы готовы оказывать услуги в области внедрения и поддержания систем безопасности на вашем предприятии на постоянной основе и можем предложить Аутсорсинг службы QHSE — Качества, безопасности и экологии.
Также мы проводим аттестацию и обучение, сопровождаем при получении стандартов от других аккредитованных органов!

























